Product Summary
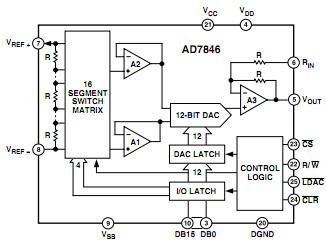
The AD7846JP is a 16-bit DAC constructed with Analog Devices LC2MOS process. It has VREF+ and VREF reference inputs and an on-chip output amplifier. These can be configured to give a unipolar output range (0 V to +5 V, 0 V to +10 V) or bipolar output ranges (± 5 V, ± 10 V). The AD7846JP uses a segmented architecture. The 4 MSBs in the DAC latch select one of the segments in a 16-resistor string. Both taps of the segment are buffered by amplifiers and fed to a 12-bit DAC, which provides a further 12 bits of resolution. This architecture ensures 16-bit monotonicity. Excellent integral linearity results from tight matching between the input offset voltages of the two buffer amplifiers.
Parametrics
AD7846JP absolute maximum ratings: (1)VDD to DGND: –0.4 V to +17 V; (2)VCC to DGND: –0.4 V, VDD + 0.4 V or +7 V; (3)VSS to DGND: +0.4 V to –17 V; (4)VREF+ to DGND: VDD + 0.4 V, VSS – 0.4 V; (5)VREF– to DGND: VDD + 0.4 V, VSS – 0.4 V; (6)VOUT to DGND2: VDD + 0.4 V, VSS – 0.4 V or ± 10 V; (7)RIN to DGND: VDD + 0.4 V, VSS – 0.4 V; (8)Digital Input Voltage to DGND: –0.4 V to VCC + 0.4 V; (9)Digital Output Voltage to DGND: –0.4 V to VCC + 0.4 V; (10)Power Dissipation (Any Package) To +75℃: 1000 mW; (11)Derates above +75℃: 10 mW/℃; (12)Operating Temperature Range J, K Versions: 0℃ to +70℃; A, B Versions: –25℃ to +85℃; (13)Storage Temperature Range: –65℃ to +150℃; (14)Lead Temperature (Soldering): +300℃.
Features
AD7846JP features: (1)16-Bit Monotonicity over Temperature; (2)2 LSBs Integral Linearity Error; (3)Microprocessor Compatible with Readback Capability; (4)Unipolar or Bipolar Output; (5)Multiplying Capability; (6)Low Power (100 mW Typical).
Diagrams

| Image | Part No | Mfg | Description | ![]() |
Pricing (USD) |
Quantity | ||||||||||||||
|---|---|---|---|---|---|---|---|---|---|---|---|---|---|---|---|---|---|---|---|---|
![]() |
![]() AD7846JP |
![]() |
![]() IC DAC 16BIT LC2MOS VOUT 28PLCC |
![]() Data Sheet |
![]()
|
|
||||||||||||||
![]() |
![]() AD7846JP-REEL |
![]() |
![]() IC DAC 16BIT MONO V-OUT 28-PLCC |
![]() Data Sheet |
![]()
|
|
||||||||||||||
![]() |
![]() AD7846JPZ |
![]() |
![]() IC DAC 16BIT LC2MOS VOUT 28PLCC |
![]() Data Sheet |
![]()
|
|
||||||||||||||
![]() |
![]() AD7846JPZ-REEL |
![]() |
![]() IC DAC 16BIT MONO V-OUT 28-PLCC |
![]() Data Sheet |
![]()
|
|
||||||||||||||
(United Kingdom)









